您好,欢迎进入鄂尔多斯市城投房地产开发有限公司
网站首页
关于我们
新闻中心
党群建设
廉政建设
工程展示
在线咨询
网站首页
关于我们
新闻中心
党群建设
廉政建设
工程展示
在线咨询
首页
-
关于我们
-
招采公示
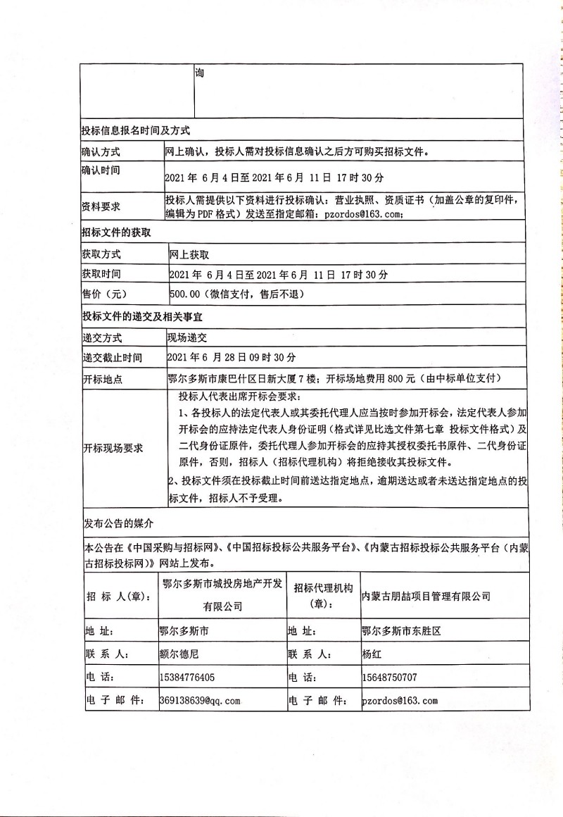
瑜瑾园住宅小区项目住宅公共空间、展示区、样板间、销售中心、架空层 装修设计招标公告
来源:
发布时间:2021-06-04
上一篇:
瑜瑾园住宅小区项目房屋测绘服务招标公告
下一篇:
康巴什区北部核心组团悦和城天然气灶采购安装工程采购及安装标段招标公告
举报邮箱:ctqxzj @163.com
举报电话:0477-8399245
联系电话:8398369
邮 编:017000
技术支持:海瑞科技
公司地址:伊金霍洛旗鄂尔多斯市城投房地产开发有限公司
蒙ICP备2021004059号-1