您好,欢迎进入鄂尔多斯市城投房地产开发有限公司

首页 - 关于我们 - 招采公示

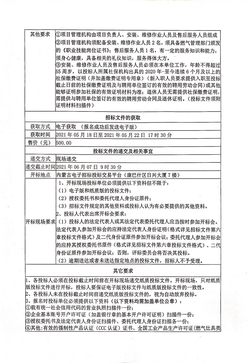
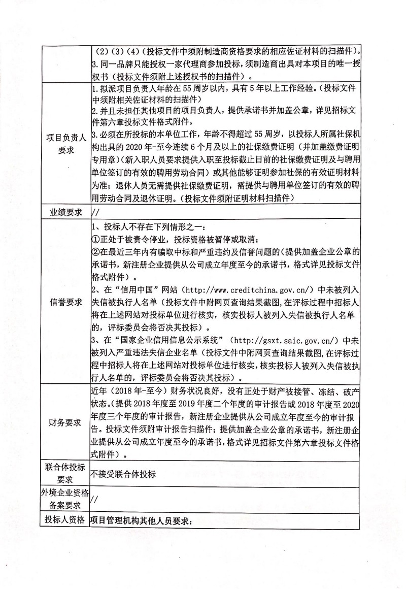
康巴什区北部核心组团悦和城天然气灶采购安装工程采购及安装标段招标公告

来源:

发布时间:2021-05-18


  • 举报邮箱:ctqxzj @163.com
  • 举报电话:0477-8399245
  • 联系电话:8398369
  • 邮 编:017000
  • 技术支持:海瑞科技
  • 公司地址:伊金霍洛旗鄂尔多斯市城投房地产开发有限公司